Product Summary
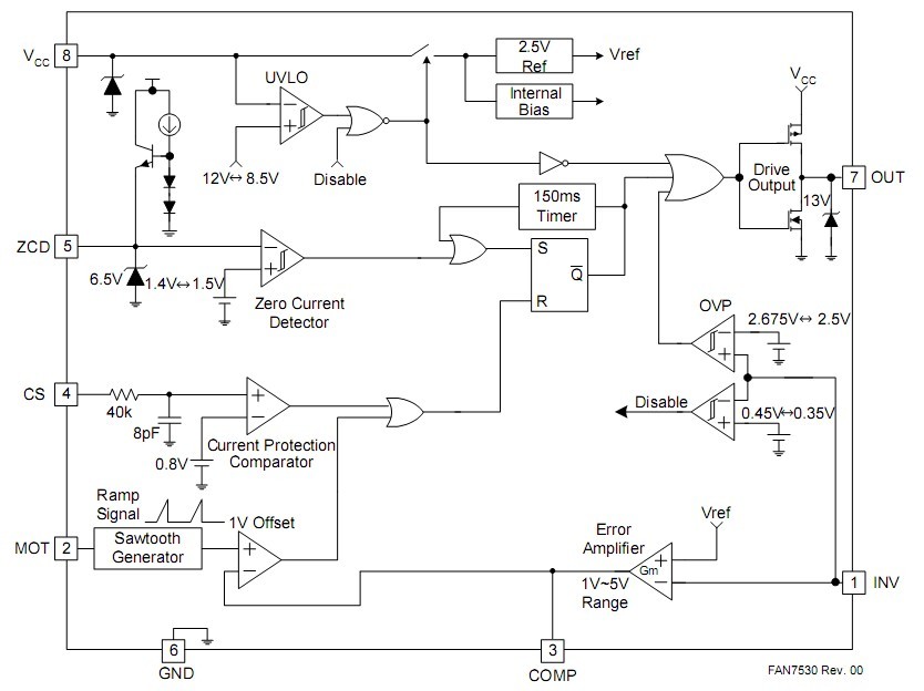
The FAN7530 is an active power factor correction (PFC) controller for boost PFC applications that operates in critical conduction mode (CRM). It uses the voltage mode PWM that compares an internal ramp signal with the error amplifier output to generate MOSFET turn-off signal. The applications of the FAN7530 include: Adapter, Ballast, LCD TV, CRT TV, SMPS.
Parametrics
FAN7530 absolute maximum ratings: (1)VCC Supply Voltage: VZ V; (2)IOH OL Peak Drive Output Current: +500/-800mA; (3)Iclamp Driver Output Clamping Diodes Vo >Vcc or Vo <-0.3V: ±10mA; (4)Idet Detector Clamping Diodes: ±10mA; (5)VIN Error Amplifier, MOT, CS Input Voltages: -0.3 to 6V; (6)TJ Operating Junction Temperature: 150℃; (7)TA Operating Temperature Range: -40 to 125℃; (8)TSTG Storage Temperature Range: -65 to 150℃; (9)VESD HBM ESD Capability, Human Body Model: 2.0kV; (10)VESD MM ESD Capability, Machine Model: 300V; (11)VESD CDM ESD Capability, Charged Device Model: 500V.
Features
FAN7530 features: (1)Low Total Harmonic Distortion (THD) ; (2)Precise Adjustable Output Over-Voltage Protection; (3)Open-Feedback Protection and Disable Function; (4)Zero Current Detector; (5)150μs Internal Start-up Timer; (6)MOSFET Over-Current Protection; (7)Under-Voltage Lockout with 3.5V Hysteresis; (8)Low Start-up (40μA) and Operating Current (1.5mA); (9)Totem Pole Output with High State Clamp; (10)+500/-800mA Peak Gate Drive Current; (11)8-Pin DIP or 8-Pin SOP.
Diagrams

| Image | Part No | Mfg | Description | ![]() |
Pricing (USD) |
Quantity | ||||||||||||
|---|---|---|---|---|---|---|---|---|---|---|---|---|---|---|---|---|---|---|
![]() |
![]() FAN7530 |
![]() Other |
![]() |
![]() Data Sheet |
![]() Negotiable |
|
||||||||||||
![]() |
![]() FAN7530M |
![]() Fairchild Semiconductor |
![]() Power Factor Correction ICs Critical Conduction Mode PFC Controller |
![]() Data Sheet |
![]() Negotiable |
|
||||||||||||
![]() |
![]() FAN7530N |
![]() Fairchild Semiconductor |
![]() Power Factor Correction ICs Critical Conduction Mode PFC Controller |
![]() Data Sheet |
![]()
|
|
||||||||||||
![]() |
![]() FAN7530MX |
![]() Fairchild Semiconductor |
![]() Power Factor Correction ICs Critical Conduction Mode PFC Controller |
![]() Data Sheet |
![]()
|
|
||||||||||||
(China (Mainland))










